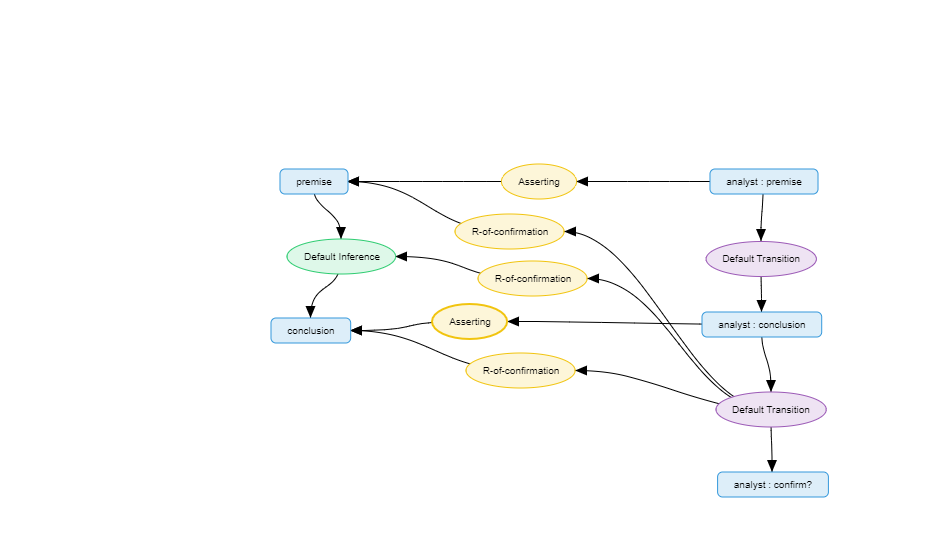
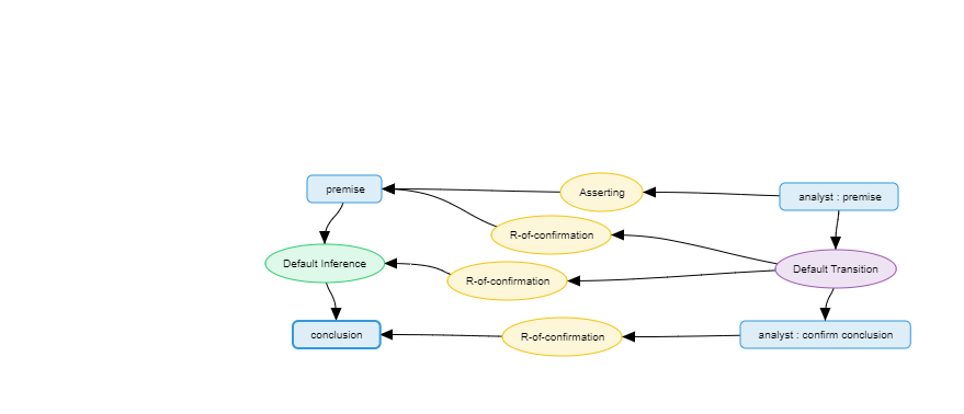
**Generalization of annotation schemes by category** Category 1 (basic ROCOI, all distinctive features)  Category 2  Category 3  Category 4 