Skip to content

Latest commit

 

History

History
254 lines (173 loc) · 5.41 KB

File metadata and controls

254 lines (173 loc) · 5.41 KB

Git 分支管理

Git 的分支管理功能是其最为强大的功能,是 Subversion 等集中式管理工具无法比拟的(见 git 理论篇)

分支特点

git 的分支快!

git 的分支更灵活

git 有强大的分支管理推荐理论

分支操作

创建分支 git branch

git checkout -b dev

-b 是指创建并切换,相当于

git branch dev
git checkout dev

切换分支 git checkout

git checkout dev

查看当前分支 git branch

git branch

合并分支 git merge

换回 master 分支,把dev的分支合并

git checkout master
git merge dev

合并时加 no-ff,是指不用默认的 Fast Forward 模式,可以在合并后保留分支历史信息

 git merge --no-ff -m "merged bug fix 101" issue-101

删除分支 git branch -d

git branch -d dev

分支建议

git 上的分支创建规则没有定论,有多种经验模型,但是总的来说,有 2 个分支是基本的:

  • master,主版本
  • dev,开发
  • 其他

bug 一般在 master 上创建分支

标签

新建标签 git tag

git tag v1.0.0

查看标签

git tag

打在特定的commit上

git tag v1.0.0 6224937

查看详细 git show

git show v1.1.1

Git 分支模型

Git 自由一套详细的分支模型建议,经过长久以来数以万计的项目验证是一个有效可行的经验模型:

介绍一个成功的 Git 分支模型

Git Flow

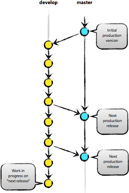
主分支

图

即上面分支建议的核心分支:

  • master分支

  • develop分支

    master库认作为主分支,HEAD的源代码存在于此版本中,并且随时都是一个预备生产状态。

    origin/develop库认为是主分支,该分支HEAD源码始终体现下个发布版的最新软件变更。有人称这个为“集成分支”,而这是每晚自动构建得来的。

辅助性分支

  • 功能分支
  • 发布分支
  • 热修复分支

功能分支(Feature)

develop分支的分支版本,最终必须合并到develop分支中。

图

创建一个功能分支

$ git checkout -b myfeature develop
Switched to a new branch "myfeature"

合并功能回 develop

$ git checkout develop
Switched to branch 'develop'
$ git merge --no-ff myfeature
Updating ea1b82a..05e9557
(Summary of changes)
$ git branch -d myfeature
Deleted branch myfeature (was 05e9557).
$ git push origin develop

发布分支(Release)

创建一个Release分支

$ git checkout -b release-1.2 develop
Switched to a new branch "release-1.2"
$ ./bump-version.sh 1.2
Files modified successfully, version bumped to 1.2.
$ git commit -a -m "Bumped version number to 1.2"
[release-1.2 74d9424] Bumped version number to 1.2
1 files changed, 1 insertions(+), 1 deletions(-)

bug的修复可能被提交到该分支上(而不是提交到develop分支上)

完成一个 Release 分支

首先,release分支要合并到master上。然后,提交到master上必须打一个标签,以便以后更加方便的引用这个历史版本。

$ git checkout master
Switched to branch 'master'
$ git merge --no-ff release-1.2
Merge made by recursive.
(Summary of changes)
$ git tag -a 1.2

最后,在release分支上的修改必须合并到develop分支上(可能冲突)

$ git checkout develop
Switched to branch 'develop'
$ git merge --no-ff release-1.2
Merge made by recursive.
(Summary of changes)

删除 Release 分支

$ git branch -d release-1.2
Deleted branch release-1.2 (was ff452fe).

热修复分支(Hotfix)

图

可以基于master分支,必须合并回develop和master分支。 分支名约定:hotfix-*

创建修复分支

$ git checkout -b hotfix-1.2.1 master
Switched to a new branch "hotfix-1.2.1"
$ ./bump-version.sh 1.2.1
Files modified successfully, version bumped to 1.2.1.
$ git commit -a -m "Bumped version number to 1.2.1"
[hotfix-1.2.1 41e61bb] Bumped version number to 1.2.1
1 files changed, 1 insertions(+), 1 deletions(-)

关闭的时侯不要忘了更新版本号

$ git commit -m "Fixed severe production problem"
[hotfix-1.2.1 abbe5d6] Fixed severe production problem
5 files changed, 32 insertions(+), 17 deletions(-)

完成一个hotfix分支

Git Flow

Git 加入了原作为插件的 Git Flow 来作为其核心分支模型的创建工具,执行 git flow init,就可以开启完整的分支管理大门:

D:\GitBook\test-git>git flow init
No branches exist yet. Base branches must be created now.
Branch name for production releases: [master]
Branch name for "next release" development: [develop]

How to name your supporting branch prefixes?
Feature branches? [feature/]
Bugfix branches? [bugfix/]
Release branches? [release/]
Hotfix branches? [hotfix/]
Support branches? [support/]
Version tag prefix? []
Hooks and filters directory? [D:/GitBook/test-git/.git/hooks]

然后就可以用 flow feature/release 等命令来创建对应的分支

$ git flow feature start login
$ git flow feature finish login
$ git flow release start v0.1.0