Welcome to Connector – an innovative solution that enables users to effortlessly lend and maximize yield across multiple blockchain ecosystems.
Connector is built to break down the limitations of isolated blockchains. We provide a simple and efficient way for users to manage their digital assets and execute leverage strategies, unlocking yield potential across chains like Arbitrum, Base, and beyond.
- Effortless Lending: Deposit wstETH on Arbitrum and benefit from our multi-chain liquidity pools.
- Diversified Yield: Unlock access to multiple lending markets for optimal returns.
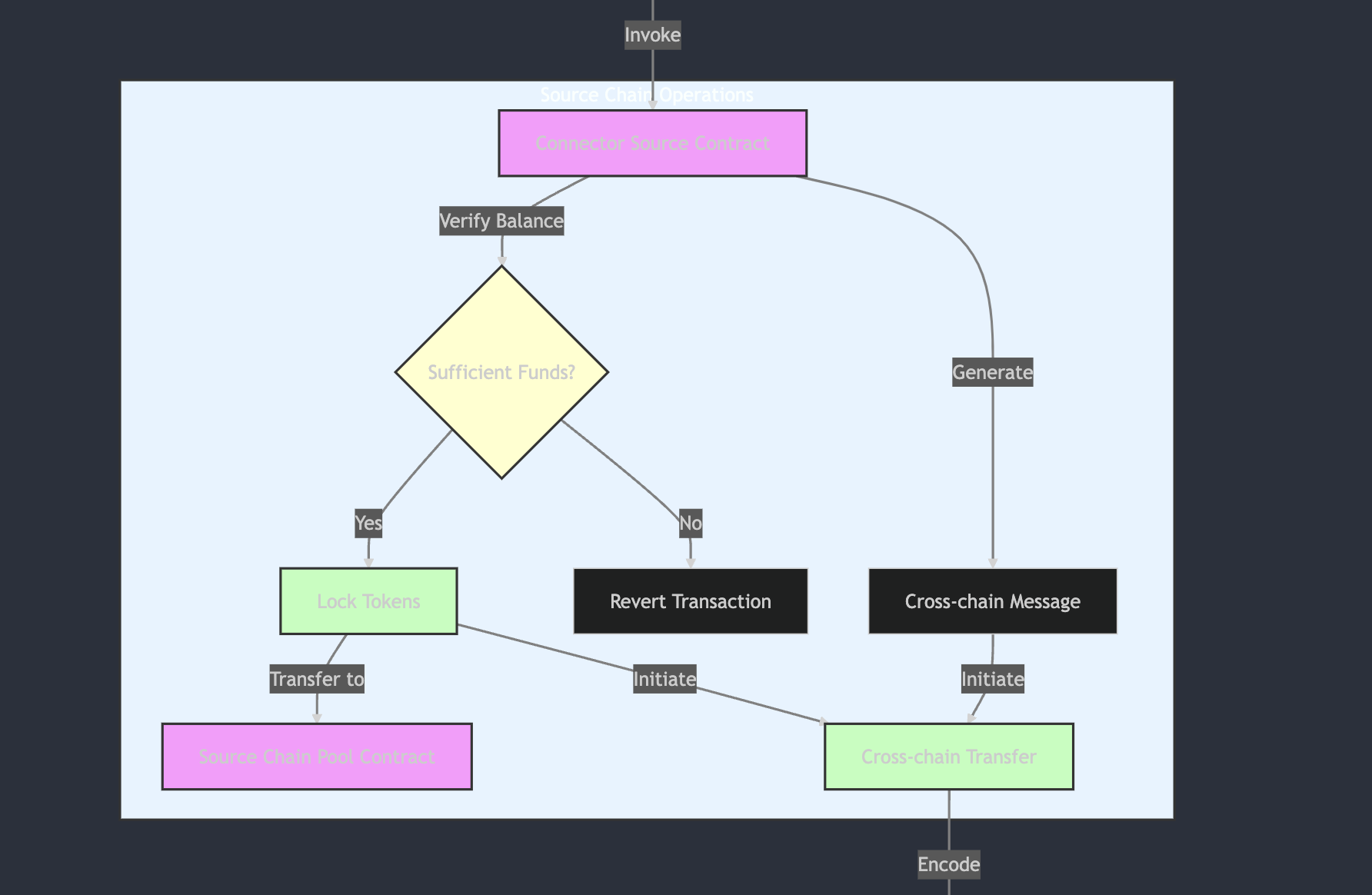
- Smart Execution: Once deposited, Connector automatically transfers your funds to our source chain pool, locks them, and sends a message to the destination pool using CCIP (Cross-Chain Interoperability Protocol).
- Looping Strategy on Base: Your funds are used in a looping strategy on Aave, ensuring maximum yield generation.
- Seamless Wallet Connection: With Reown's App Kit, you can easily connect your wallet and begin leveraging across chains.
- Cross-Chain Management: Manage and track your yields across multiple chains with an intuitive dashboard.
- Scaling Beyond: Using LayerZero, we expand our services to Linea, where your assets can be lent and borrowed via Zerolend.
- ENS Integration: Enjoy the simplicity of ENS name resolution to manage addresses easily.
- Price Feeds: Pyth ensures accurate price feeds to drive informed strategy decisions.
- Deposit: Start by lending wstETH on Arbitrum.
- Transfer: Your assets are moved to the source chain pool, where they are securely locked.
- CCIP Messaging: A message is sent to the destination pool contract on Base.
- Leverage Strategy: A looping strategy is executed on Base using Aave, while continuously monitored for profitability.
- Optimization: Connector automatically rebalances and updates to ensure you're capturing the best yields.




