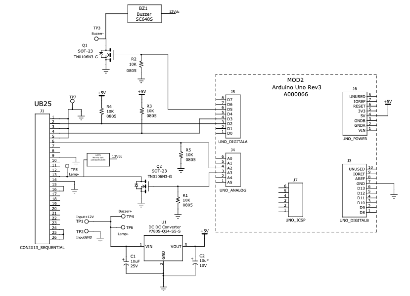
Alarm System to monitor a UB25 welder. The UB25 has 3 relays that can be programmed to open when there is a weld, an alarm condition, and a voltage or current limit is reached. These relays can be accessed through the DB25 port on the back panel. To connect the alarm system to the welder, use a DB25 cable to connect the two.
| Exterior | Interior |
|---|---|
![]() |
![]() |
| Counter | Timer | Limit |
|---|---|---|
![]() |
![]() |
![]() |






