Aplicacion navita Android para coleccionar tus perritos por medio de Inteligencia artificial, agrega perritos solo con la camara, mira sus caracteristicas, crea tu cuenta.
- Kotlin
- Hilt
- Corrutinas
- Flows
- Camera X
- Retrofit-moshi
- Epoxy
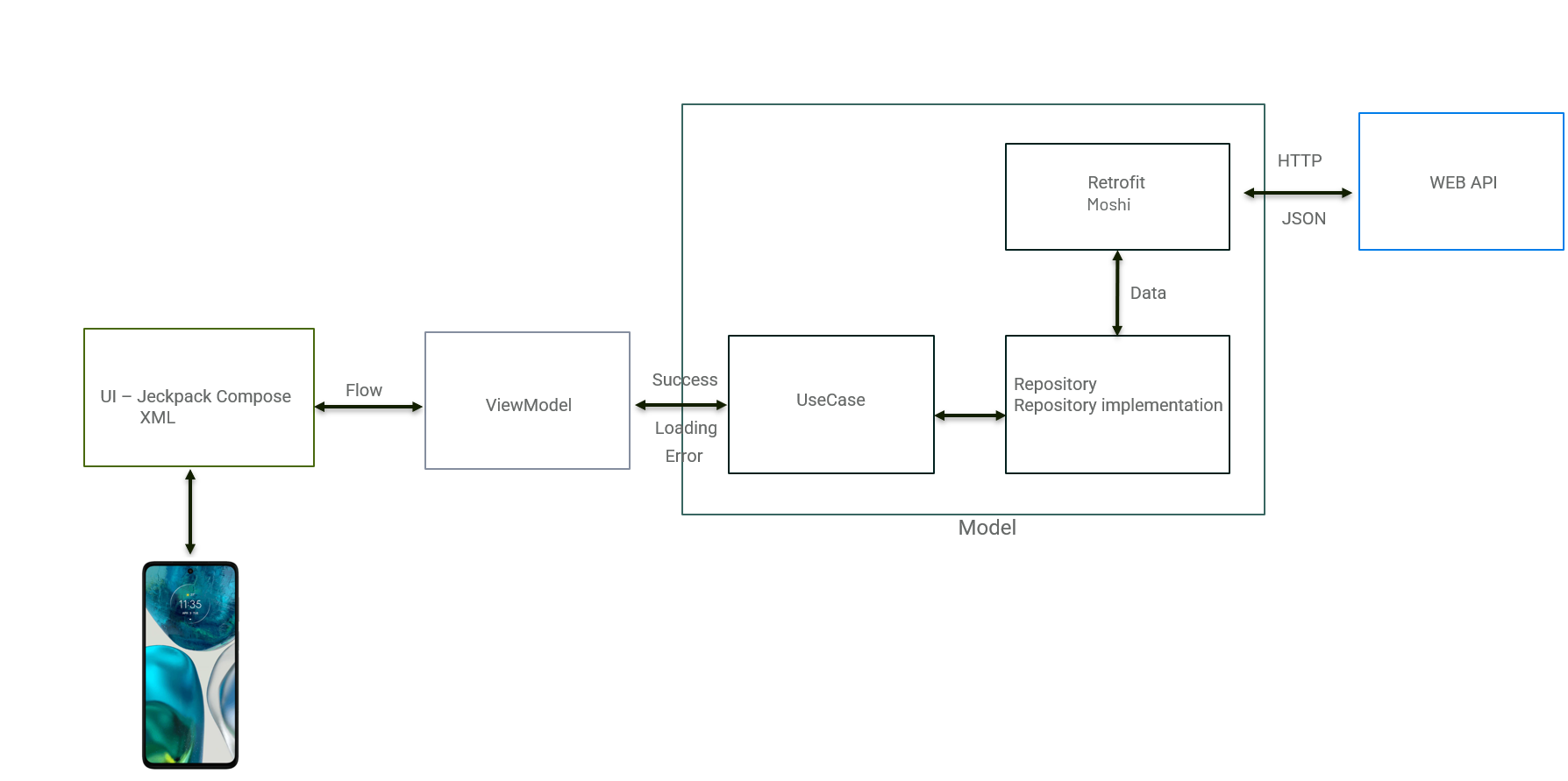
Se usa la Arquitectura MVVM para estructurar los modulos y la aplicación.







