This repository contains the plugins that I either made or modified.
The reason for modifying a plugin can range from fixing a bug, fixing an exploit or making it compatible with a new plugin.
Restarts the server automatically after every game. The restart conditions are:
- There are no human players left in the server.
- A map change / load has happened at some point.
L4D2 competitive servers seem to be unable to stay running for a while before crashing. Restarting after every game prevents crashes and performance loss.
Make sure the plugin is loaded in all the configs as well as vanilla.
- l4d2_server_restarter.smx (main plugin)
Offers lag compensation for tank rocks.
Checkout my post on AlliedModders for more information.
- l4d_rock_lagcomp.smx (main plugin)
- rock_lagcomp.txt (gamedata for windows & l4d1 compatibility, necessary even for l4d2)
Offers a !mix (and !stopmix) command that allows people to seamlessly pick captains and teams through menus during readyup.
- l4d2_mix.smx (main plugin)
- readyup.smx (modified to stop showing the ready pannel when the mix manager is active)
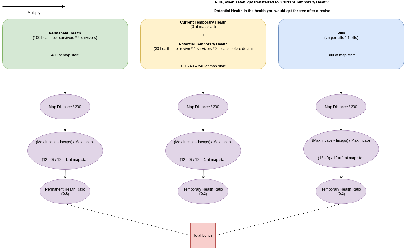
L4D2 competitive health bonus scoring system.
Checkout the top comments in the source for more information.
- l4d2_health_temp_bonus.smx (main plugin)
Provides ability to use cheat commands for admins.
- admincheats.smx (main plugin, modified to work well with competitive L4D2 servers)
