Md-links es una librería cuya finalidad es mostrar información de los enlaces existentes en archivo MD de una ruta dada (bien sea realativa o absoluta)
Existen dos modos de utilizar esta librería:
-
API: En esta opción podrá instalar la librería e invocar a la función mdLinks(). Esta función recibe como parametros: path (ruta que desea revisar) y options (un objeto con dos propiedades de tipo booliano, ejemplo: {validate: true, stats: false}). IMPORTANTE: En API sólo se ofrece la opción de validar links.
-
CLI: En esta opción podrá instalar la librería y usarla a través de líneas de comando. Debo colocar md-links seguido de: path (ruta que desea revisar) y seguido de --validate (si desea el retorno de links validados y/o --stats (si desea estadisticas de total de links encontrados, linksúnicos y (en caso de haber seleccionado --validade) el número de links rotos)
Para instalar esta librería debe seguir los siguientes pasos:
npm install heidygerbi/md-links
- En caso de querer utilizarla como API:
const md = require('md-links');
md.mdLinks('path');
md.mdLinks('path',{validate:true}));
- En caso de querer utilizarla como CLI:
md-links --validate --stats
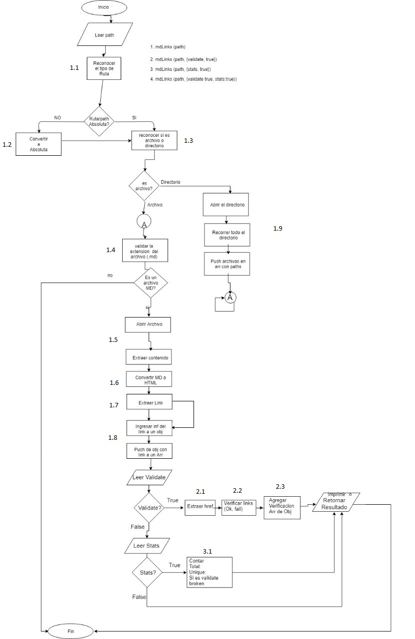
Para el diseño de este librería se realizó un análisis previo, a continuación se muestran los pasos:
Se planteó el siguiente flujo para la función mdLinks
1.1. evaluatePath
- Ingresa: Ruta (string)
- Proceso: Utilizar método path.isAbsolute para reconocer si la ruta es absoluta
- Salida: true/false (booleano)
1.2. transformToAbsPath
- Ingresa: Ruta (string)
- Proceso: Utilizar método path.resolve para convertir ruta relativa a absoluta
- Salida: Ruta absoluta (string)
1.3. recognizeIfIsFile
- Ingresa: Ruta absoluta (string)
- Proceso: Utilizar método fs.lstat.isFile para reconocer si es archivo
- Salida: true/false (booleano)
1.4. validateExtMD
- Ingresa: archivo (string)
- proceso: si metodo path.extName() es '.md'
- salida: true/false (booleano)
1.5. getMDContent
- Ingresa: Ruta absoluta MD (string)
- Proceso: Obtener el contenido del archivo markdown utilizando la libreria fs.readFile (con UTF)
- Salida: Contenido(string)
1.6. convertMDToHtml
- Ingresa: Contenido (string)
- Proceso: Usar librería Marked para convertir contenido a HTML
- Salida: Contenido HTML(string)
1.7. extractATagAttr
- Ingresa: HTML (string)
- Proceso: Utilizar librería JSDOM para: obtener href y contenido de los link y meter la información dentro de un objeto.
- Salida: Información de los link(objeto)
1.8. createArrLinkObj
- Ingresa: Informacion de los link(objeto)
- Proceso: Crear array, meter objeto a array
- Salida: Array con informacion de links dentro de objeto(array)
1.9. getFiles
- Ingresa: Ruta absoluta (string)
- Proceso: Obtener todos los archivos
- Salida: Array con las rutas de todos los archivos(array)
2.1. extractHref
- Ingresa: Array con informacion de links dentro de objeto(array)
- Proceso: Extraer href de cada objeto que esta dentro del array y guardarlo en un nuevo array
- Salida: Array con href de cada link(array)
2.2. verifyLink
- Ingresa: Array con href de cada link(array)
- Proceso: Utilizar método http para verificar si href es valido o no, guardar cada ok o fail dentro de un array.
- Salida: Array con status de cada link(array)
2.3. addVerification
- Ingresa: Array con status de cada link(array)
- Proceso: Meter status de cada link dentro de array con informacion de links dentro de objeto(array)
- Salida: Array con informacion de links y status dentro de objeto (array)
3.1. calculateStats
- Ingresa: Array con informacion de links dentro de objeto o Array con informacion de links y status dentro de objeto (array)
- Proceso: Calcular total de links, cuantos son unicos, y en caso a que se ingrese array con status de los links entonces calcular tambien los links que están rotos.
- Salida: Array con estadisticas de total, unique y broken (array)
