登链社区 Web3 百科图谱希望通过结构化的方式帮助开发者学习 Web3 技术。
开发者即从全局了解到深入某个具体的知识点,也可以从一个具体的点切入了解该知识点在Web3 技术版图中所在的位置。
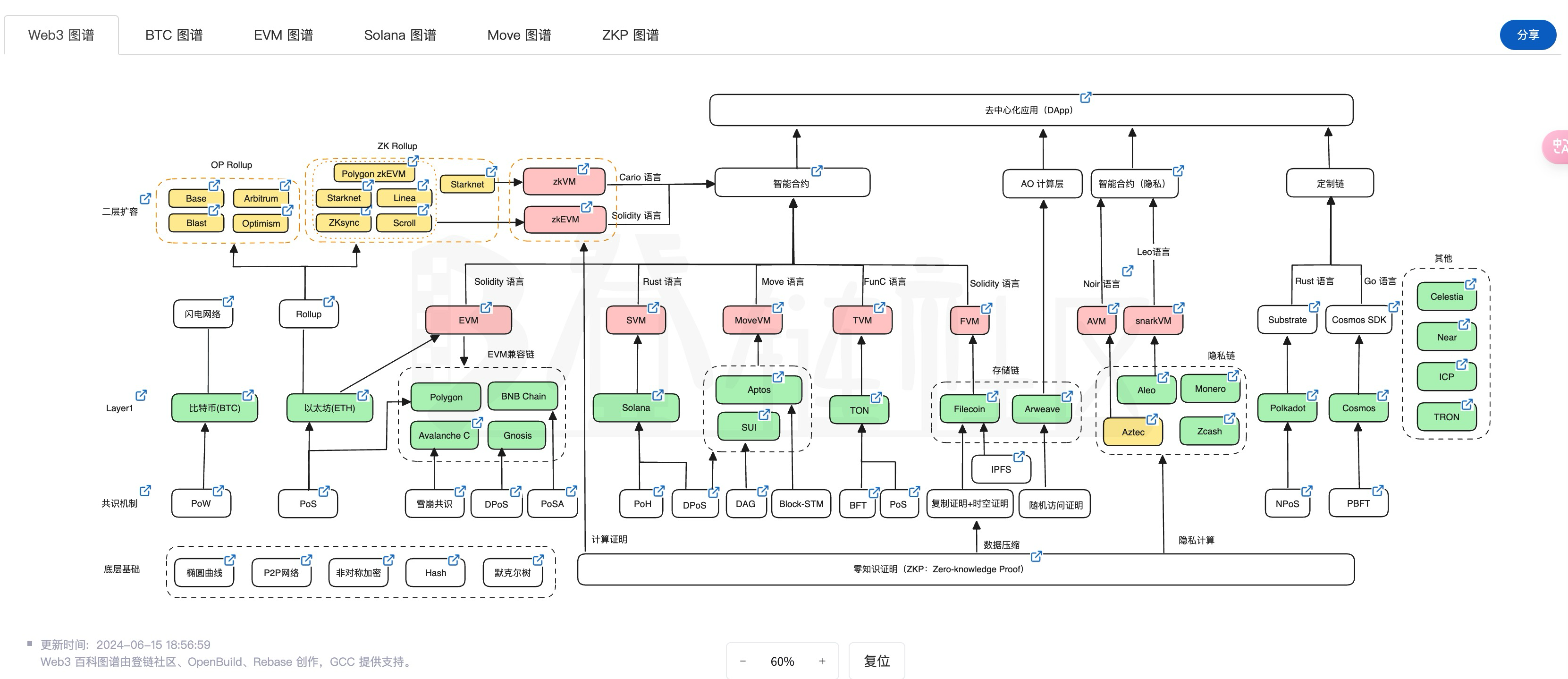
你可以从图谱页面查看所有的图谱:https://learnblockchain.cn/maps/Roadmap
在登链社区网站中,我们使用动态可交互的展示每一个图谱:
- basic/ - Web3 基础概念,包括区块链原理、共识机制、加密技术、智能合约等基础知识
- eth/ - 以太坊生态,涵盖 EVM、Layer2、EIP 提案、Gas 机制、账户抽象等以太坊相关技术
- bitcoin/ - 比特币核心技术,包括 UTXO 模型、闪电网络、BTC 生态等
- solana/ - Solana 区块链技术栈,包括 Solana 虚拟机、共识机制、程序开发等
- move/ - Move 语言生态,包括 Move VM、Aptos、Sui 等 Move 系区块链
- Starknet/ - Starknet Layer2 技术,包括 Cairo 语言、STARK 证明等
- ZKP/ - 零知识证明技术,包括 zk-SNARK、zk-STARK、zkEVM 等隐私和扩容技术
- other/ - 其他区块链生态,如 Polkadot、Cosmos、Avalanche、TON 等
- data/ - 区块链数据分析、索引、查询等数据相关技术
- 去中心化存储/ - IPFS、Arweave、Filecoin 等去中心化存储解决方案
- 应用生态/ - Web3 应用生态,包括:
- DeFi(去中心化金融)
- NFT 与 Marketplace(NFT 市场)
- DAO(去中心化自治组织)
- 社交(SocialFi)
- 交易所(CEX/DEX)
- 跨链桥
- 预言机(Oracle)
- 钱包
- excalidraw/ - 图谱源文件,使用 Excalidraw 格式存储的技术路线图
- scripts/ - 辅助脚本工具,用于内容管理和自动化处理
所有图谱均开源在 Github ,我们希望广大的 Web3 开发者可我们一起建设 Web3 图谱,完善图谱词条,形成一个 Web3 Wiki。
我们会根据大家的贡献程度力所能及的发放一些奖励,你可以在这里查看到历史奖励发放情况。
修改图谱或添加图谱查看这里, 完善词条直接提交 PR。
