Skip to content

onee-io/crypto-zombies

Folders and files

NameName
Last commit message
Last commit date

Latest commit

 

History

14 Commits
 
 
 
 
 
 
 
 
 
 
 
 
 
 
 
 

Repository files navigation

僵尸之谜

区块链 NFT 游戏,基于火币生态链 Heco 开发部署。

官方教程:https://cryptozombies.io/

视频教程:https://www.youtube.com/playlist?list=PLV16oVzL15MQDi5sPb1WEBm7m7U6-11s1

游戏地址:// TODO 待开发完成后部署到 Heco 主网

火币生态链 Heco 主网节点

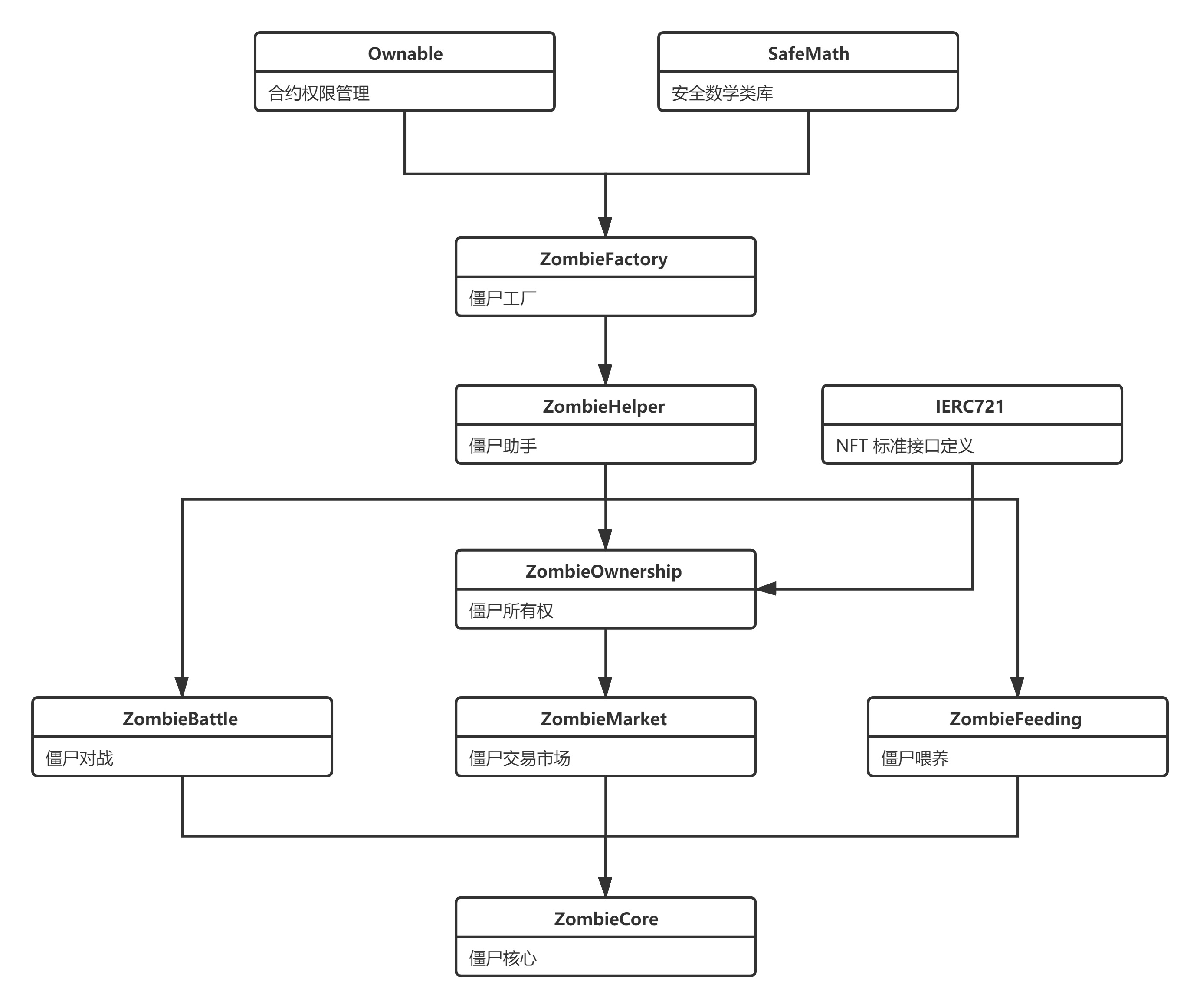
合约 UML

编译步骤

# 合约编译
$ truffle compile

# 合约部署
$ truffle migrate

# 安装前端依赖
$ npm install

# 启动游戏
$ npm run serve

需求列表

基因

  • 每个僵尸有一个16位10进制数字作为基因
  • 最后一位数字为特殊标识
  • 僵尸名称为 string 字符串
  • 根据名称和随机数创建僵尸基因

拥有

  • 每人可以免费领养1只僵尸
  • 拥有超过1只僵尸之后需要购买僵尸
  • 主动攻击另1只僵尸并且胜利之后可以产生1只僵尸
  • 喂食10次之后会产生一只僵尸

对战

  • 主动发起对战一方胜率为70%
  • 胜利计数,失败计数
  • 每天只能主动攻击1次

喂食

  • 每天只能喂食1次
  • 喂食计次
  • 喂食每满10次后会产生1只僵尸

交易

  • 可以把自己的僵尸放到市场定价并销售
  • 可以购买市场的僵尸
  • 税金为0.0001HT,可以修改
  • 最低售价0.0001HT,可以修改
  • 购买僵尸的钱除税金后交给原主人

升级

  • 主动发起对战并胜利可以升级一次
  • 可以付费升级
  • 升级费为0.0001HT,可以修改

查询

  • 查询发送者僵尸数量
  • 查询发送者僵尸数组
  • 查询单个僵尸数据
  • 根据地址查询僵尸
  • 查询商店的僵尸
  • 根据ID查询僵尸

杂项

  • 名称,标识
  • 空函数
  • 提款

About

🧟‍♂️僵尸之谜-区块链NFT游戏

Topics

Resources

License

Stars

Watchers

Forks

Releases

No releases published

Packages

No packages published