The FusionX board can also be used to power alternative CPU's on the host for testing, development and to provide a completely different software platform and applications. It can use the underlying hosts keyboard, monitor, I/O and additionally better graphics and sound provided by the FusionX.
It shares similarities with the tranZPUterFusion but instead of realising it in hardware via an FPGA it realises it in software as an application. This is made possible by a SOM (System On a Module), not much bigger than an FPGA device yet provides an abundance of features, ie. dual-core 1.2GHz Cortex-A7 ARM CPU, 128MB RAM, 256MB FlashRAM, Wifi, HD Video, SD Card, USB port and runs the Linux operating system.
Using the same base design as the tranZPUterFusion it incorporates a CPLD to interface the Z80 host to the SOM and provide cycle accurate Z80 timing. The SOM interfaces to the CPLD via a 72MHz SPI channel and an 8bit bus to query signal status and initiate Z80 transactions.
In Z80 configuration, a Linux Kernel driver instantiates a Z80 emulation which realises a Z80 CPU in software which in turn can command and control the host system. The kernel driver along with a controlling application can provide a wealth of features to the host through this mechanism. The SOM is also connected to an SD Drive and USB 2.0 port so there is no limit to features which can be proivded.
Like the tranZPUterFusion, the tranZPUterFusionX can provide enhanced video and sound to the host. The SOM incorporates dual DAC audio and a 2D GPU with configurable resolutions switched onto the hosts video and audio outputs under software control.
The FusionX board is ideal for any developer wanting to physically program and interact with retro hardware using a Linux platform with Wifi and USB/Serial port connectivity.
To most retro users, in the early stages of FusionX development, the board wont have much use. As the project matures, a board can be obtained and installed into the Z80 socket of their Sharp or simlar Z80 based system (providing there is sufficient room to accommodate this board) and utilise the upgraded featues, such as:
- Original host specifications
- the machine behaves just as though it had a physical Z80 within. There might be slight differences in the Z80 functionality as it is implemented in software but the Z80 hardware timing is accurate. - Accelerator
- the Z80 can run at much higher speeds due to the abundance of memory and 1.2GHz dual-core processor, which would typically see performance upto that of a 500MHz Z80. - Emulation
- emulation of all the Sharp MZ series machines, experiencing it through the host system keyboard, monitor and I/O. - Graphics
- all original Sharp MZ graphics modes, regardless of host, including additional resolutions upto HD are available through GPU configuration and these can be selected and programmed on the host in languages such as Basic. - Sound
- the host will have access to the stereo DAC converters, which can playback 48KHz CD quality sound or emulate the SN76489 or basic bit/timer sound of the Sharp series. Sound recording is also possible via the Mic input. - Processors
- there are many software CPU implementations which can be ported to run on this platform, for example the ARM platform CPU emulations of the BBC PiCoPro can readily be ported. This in turn allows the potential for other machines, using the SOM advanced graphics and sound as necessary, allow emulations of machines such as the BBC to run on this Sharp host. - Linux
- using the host keyboard, speaker, monitor etc, a full blooded version of Linux, including Wifi, can be utilised at the host console.
The FusionX board builds on a tried and tested Z80 host interface using the Altera 7000A MAX CPLD device. The CPLD not only interfaces the 5V Z80 host signals to the 3.3V signals on more recent devices, it also embeds the logic to perform accurate Z80 timing using a 50MHz clock to sample the Z80 host clock and activate signals according to the published Z80 state diagrams.
In addition the FusionX includes a SigmaStar System-On-a-Module, this is a small 29mmx29mm stamp device which incorporates a dual-core Cortex-A7 CPU, 128MByte DRAM, 256MBytes FlashNAND and a Wifi transceiver. The SigmaStar SOM is capable of outputting 2D Graphics in an RGB 888 format with selectable resolution upto HD format. It is also capable of stereo audio DAC output at 48KHz. Click to view the full SigmaStar product brief.
Using the experience gathered on the tranZPUter SW-700, a 30bit Video DAC is chosen to render the SigmaStar SOM video rather than a 2R-R ladder and additionally an 8bit DAC is included for rendering monochrome monitor contrast levels to cater for colour shading on monochrome CRT monitors as found in the MZ-80A/MZ-2000.
The hardware design centers on a main circuit board which holds all the primary circuitry and a number of daughter boards, each daughter board dedicated to one host (ie. MZ-700, MZ-80A, MZ-2000). The daughter board intercepts the host video/audio subsystem and supports switching of the host video/audio and the mainboard video/audio to the monitor/speaker of the host. The mainboard can be used without daughter boards, the latter are only used when the SOM Video/Audio is required.
This section outlines the mainboard schematics and circuit board design of the tranZPUterFusionX.
Schematic 1 - Z80 Host socket to CPLD
The CPLD internal state machines are clocked by an external 50MHz oscillator, this allows for adequate sampling and state change for a typical 1MHz - 6MHz Z80 host.
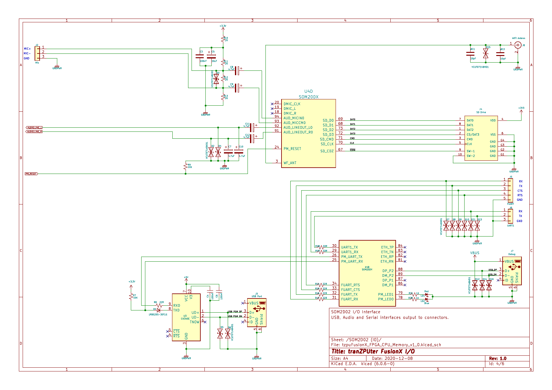
Schematic 2 - I/O (Audio, UART, USB)
- Stereo Audio Microphone input
- a digital microphone input is also available but the pins are used in the CPLD interface. - Stereo Audio DAC output
- dual digital to analogue converters for sound output which can be clocked at 48KHz. - WiFi Antenna
- a SSW101B 20/40MHz IEEE 802.11 b/g/n/e/l/n/w WiFi transceiver operating in the 2.4GHz band with a 500M range. The SOM also includes a 100MHz ETH PHY but this is not used in this design as hard wired ethernet is not practical for a board which is sited inside a retro machine. - USB Serial
- when running Linux, the console is presented on a UART serial device. This serial device is converted into USB for ease of use to view and connect with the Linux console. - USB
- a Linux connected USB port allowing for device expansion, such as additional storage, mice etc. - Fast UART
- high speed full duplex with hardware handshake UART. - UART
- standard 2 pin UART operating upto 500KHz. - SD Card
- the SOM has inbuilt FlashNAND so can accomodate a simple Linux filesystem, addition of an SD card allows for greater storage of Host applications and Linux utilities. An SD card also makes for ease of upgrades as the SOM will auto upgrade when a suitably prepared SD card is present on boot.
Schematic 3 - Video (VideoDAC, Contrast DAC)
In addition, in order to drive the internal monochrome monitors of the Sharp MZ-80A/MZ-80B/MZ-2000 an 8bit VideoDAC is added which outputs a video signal in the range 4V-5V using a 332 RGB colour input, the colour input being the MSB of the SOM 888 TTL output. I term this the Contrast DAC, as it is sending the video signal with colour information as a voltage controlled contrast signal which presents itself on the monitor as differing contrast levels, thus simulating colour as grey levels.
In order to get true black, the CPLD creates a blanking signal, MONO.BLANK, which is paired with a MUX 0V clamp on the daughter board which drives the monochrome monitor, this sees the RGB332 as 0V when 00000000 is present, then varying between 4.01V-5V when non-zero.
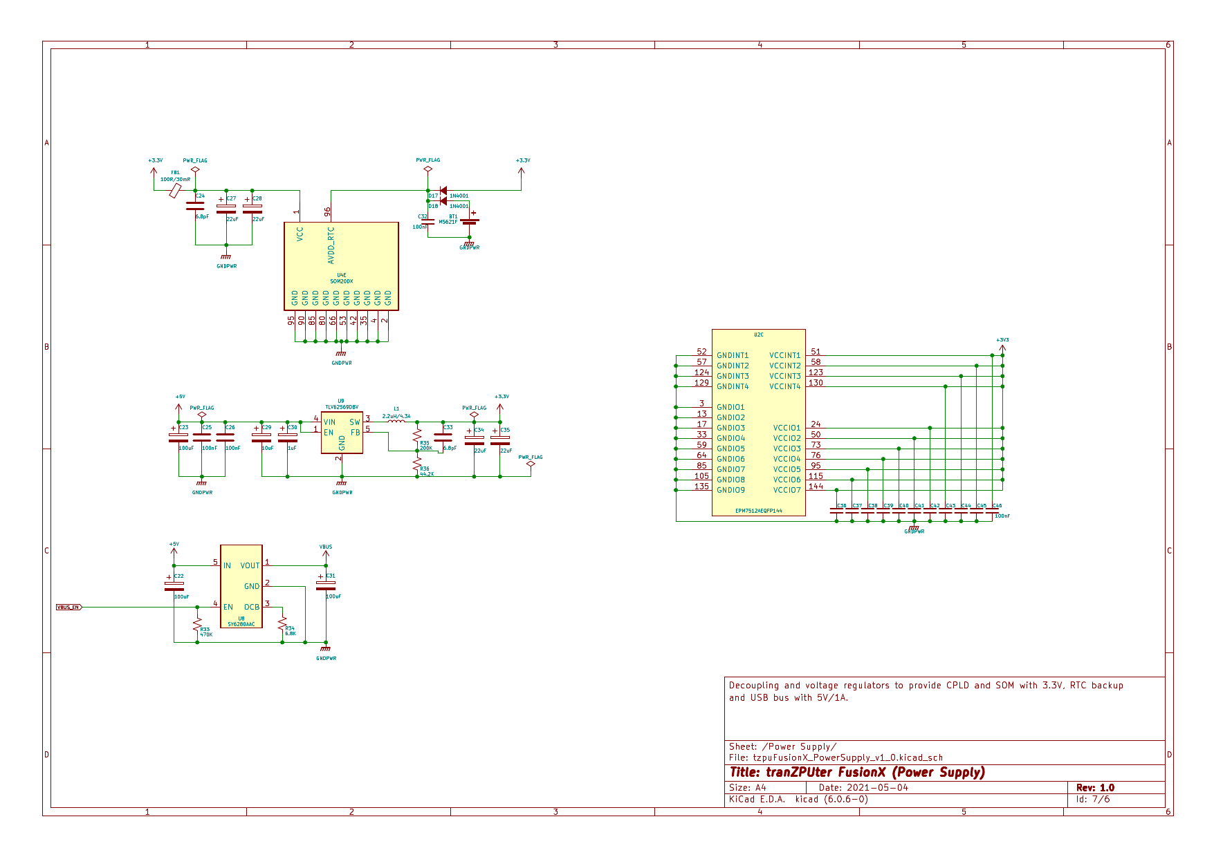
Schematic 4 - Power Supply (3.3V, USB)
Additionally, a software controlled USB power switch is installed to enable (and reset if required) +5V power to the USB expansion port.
Schematic 5 - CPLD Interface
A major concern was heat dissipation as the PCB, when installed within an MZ-700 is very close to existing motherboard components which give off a lot of heat with no air circulation in a sealed compact housing. This meant active components couldnt be sited on the PCB underside as heat generation would lead to instability and failure, which in turn led to an increase in the final PCB size.
The smallest components which could be manually assembled where used, ie. 0402/0603 passive devices and 0.5mm IC pitch spacing to reduce overall size and a 4 layer stackup selected to fit all required components.
PCB Top Overview
PCB Bottom Overview
PCB 4 Layer Routing Overview
PCB Assembled
PCB Component Placement and Bill of Materials
Under construction.
Under construction.
Under construction.
After significant developments on the tranZPUter SW-700 it became desirable to port it back to the MZ-80A and MZ-2000 but these machines had different CPU orientation and signal requirements, ie. driving an internal and external monitor. This requirement led to the concept of daughter boards, where a specific board would be designed and developed for the target host and would plug into the tranZPUter SW-700 card. Ideally I wanted to port the SW-700 to an MZ-800/MZ-1500 and X1 but the size of the card and orientation of the Z80 was a limitation.
During the design of the tranZPUterFusionX one of the main requirements was to make the board small, the Z80 orientation changeable and also compatible with the tranZPUterFusion so that it could fit many machines and be interchangeable. As the SW-700 also interfaced to the Video and Audio of the machines and each was quite different, it became apparent that the tranZPUterFusionX needed to include a concept to allow different video/audio interfaces according to the targetted host. This concept was realised via daughter boards. Two connectors would link the tranZPUterFusionX to a daughter board which would be specifically designed for the intended host.
The daughter boards would be responsible for switching and mixing video/audio signals and to drive internal monitors and provide the correct input and output connectors for ease of installation.
Currently three daughter boards have been developed, for the MZ-700, MZ-80A and MZ-2000 and more will follow as the design progresses.
The original sound circuity of the MZ-700 drives a speaker directly and in order to inject FusionX audio into the MZ-700 speaker, the mainboard speaker output is routed to the daughter board, level converted and switched under control of the FusionX. The FusionX offers stereo sound so this is selectively switched/mixed with the original MZ-700 sound and fed to a Class D amplifier which then drives the internal speaker. Line level stereo output is achieved via an additional 4pin connector and used as required.
This setup allows for Linux or emulated machines, whilst running as an application on the FusionX, to output their sound to the internal speaker.
MZ-700 Video Interface Schematic
MZ-700 Video Interface PCB
The daughter board is designed to be inserted simultaneously into the mainboard monitor and IPL connectors. It presents all the required connectors to connect the IPL/RESET switches, internal monitor and external monitor on the same board.
The IPL and RESET inputs are intercepted on the daughter board and sent to the FusionX as the MZ-2000 operates in different modes dependent on which RESET key is pressed during a Z80 Reset.
The video signals from the mainboard are switched with the FusionX video monochrome signals and sent to the internal CRT monitor. This allows for original video output on the CRT monitor or advanced FusionX text and graphics, resolution subject to the timing constraints of the monitor.
The FusionX RGB output is routed to the MZ-2000 external RGB video socket allowing for upto full HD external colour video display.
The sound circuity of the MZ-2000 is sent to an audio amplifier on the CRT monitor. This signal is intercepted and switched with the FusionX audio which then drives the CRT monitor amplifier. Line level stereo output is achieved via an additional 4pin connector and used as required.
MZ-2000 Video Interface Schematic
MZ-2000 Video Interface PCB
The daughter board is designed to plug into the vertical mainboard CRT video connector with a gap so that the data cassette connector can be simultaneously connected. The gap is necessary as the CRT video connector sits close to the rear sidewall so the daughter board must extend forwards towards the keyboard.
It presents all the required connectors to connect the RESET switch (both in and out), internal monitor and external monitor on the same board.
The RESET input is intercepted on the daughter board and sent to the FusionX. Technically it isnt needed as the FusionX samples the Z80 Reset which is based on this input, but it can be useful, for example, detecting requests to reboot the SOM (double press) rather than the MZ-80A circuitry.
The video signals from the mainboard are switched with the FusionX video monochrome signals and sent to the internal CRT monitor. This allows for original video output on the CRT monitor or advanced FusionX text and graphics, resolution subject to the timing constraints of the monitor.
The FusionX RGB output is routed to the MZ-80A external RGB video socket (if installed) allowing for upto full HD external colour video display.
The sound circuity of the MZ-80A is sent to an audio amplifier on the CRT monitor. This signal is intercepted and switched with the FusionX audio which then drives the CRT monitor amplifier. Line level stereo output is achieved via an additional 4pin connector and used as required.
MZ-80A Video Interface Schematic
MZ-80A Video Interface PCB
| Site | Language | Description |
|---|---|---|
| Z80 Emulation | English | A highly accurate Z80 Emulation written in C, the heart of the FusionX. |
| WhyCan Forum | Chinese | Invaluable Forum with threads on SigmaStar products. |
| SSD20X System Development Manual | Chinese | System development manual for the SSD20X CPU. |
| SigmaStarDocs | Chinese | SDK and API development manual. |
| SOM2D0X Beginners Guide | Chinese | Beginners Guide to the SOM2D0X. |
| CivetWeb Users Manual | English | User Manual for the CivetWeb Embedded Web Server. |
| Datasheet | Language | Description |
|---|---|---|
| ADV7123 | English | Original 5V 30bit VideoDAC (discontinued) |
| GM7123 | Chinese | Chinese 3.3V version of the ADV7123 30bit VideoDAC converter. |
| CH340E | Chinese | USB to Serial UART converter. |
| EPM7512AEQFP144 | English | Altera 512 MacroCell 5V tolerant CPLD. |
| HXJ8002 | English | Class D power amplifier. |
| SOM2D01 | English | SigmaStar SOM Datasheet (original model). |
| REF3040 | English | Precise 4V reference voltage generator. |
| SY6280 | English | Power distribution switch, used for enabling and supplying USB Bus power. |
| TLC5602C | English | 8bit VideoDAC converter. |
| TLV62569 | English | High efficiency Buck Converter. |
| TMUX1134 | English | Precision SPDT Analogue switch (Mux). |
| VCUT0714BHD1 | English | ESD Protection Diode. |
| USB Programmer | English | SigmaStar USB Programmer for SSD202 Processor. |
| SSD201 HW Checklist v10 | English | SigmaStar SSD201 Hardware Checklist. |
| SSD202D Reference v04 | English | SigmaStar SSD202 CPU Reference Manual. |
| SOM2D02_Pinout | English | SigmaStar SOM2D02 Pinout. |
| Z80 UserManual | English | Z80 User Manual. |
| SSD202D Product Brief | English | SigmaStar SSD202 CPU Product Brief. |
| SOM2D01 Datasheet | English | SigmaStar SOM2D01 Datasheet. |
The SSD202/SOM2D0X build system is based on Linux with extensions by SigmaStar and Industio, licensing can be found in their updated source files.
No commercial use to be made of this design or any hardware/firmware component without express permission from the author.
The source files are distributed in the hope that it will be useful, but WITHOUT ANY WARRANTY; without even the implied warranty of MERCHANTABILITY or FITNESS FOR A PARTICULAR PURPOSE. See the GNU General Public License for more details.
You should have received a copy of the GNU General Public License along with this program. If not, see http://www.gnu.org/licenses/.





















