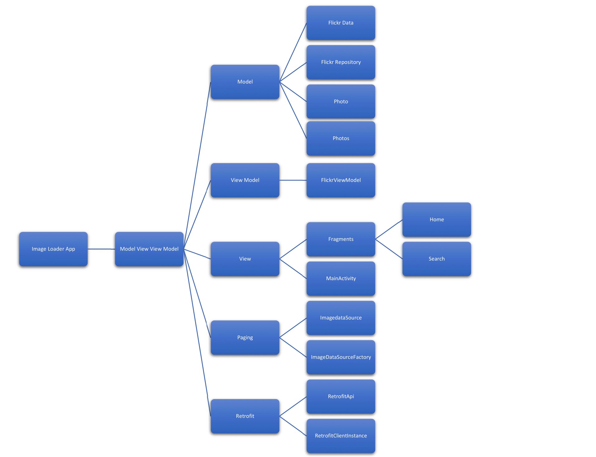
A pure MVVM app which loads data from api for you.An image loader app which totally works on MVVM. App loads data from Flickr api and loads it into the app with the help of any open source libraries.
Just clone or download the repository and fire up in Android studio and rest Android Studio will handle it for you. You'll be good to go :').
- Java
- Paging Library
- View Model
- Retrofit
- Glide
- Recycler View
- Data Binding
