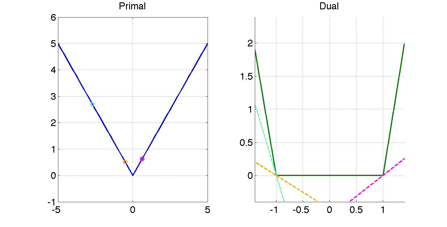
Interactively plots the convex conjugate of arbitrary functions
Syntax:
demo_conjugate(funcp, xx, gg)
- funcp: function handle to the function you want to plot
-
xx: x values for the function -
gg: x-range of the convex conjugate function (optional)
Examples:
demo_conjugate(@(x)abs(x),-5:0.1:5)givesdemo_conjugate(@(x)x.*log(x)+(1-x).*log(1-x),0.001:0.001:0.999)gives
Copyright: Ryota Tomioka, 2012

