This project aims to document how my 8-bit computer works, to provide example programs that it can run, and to provide visual examples of those programs running.
The design of this computer was heavily inspired by ideas from both Ben Eater's "Building an 8-bit breadboard computer!" Youtube series and Marco Schweighauser's Online Assembler-Simulator
real_cpu.mp4
redstone_cpu.mp4
Computer located in world at:
X: 1608
Y: 207
Z: 1512
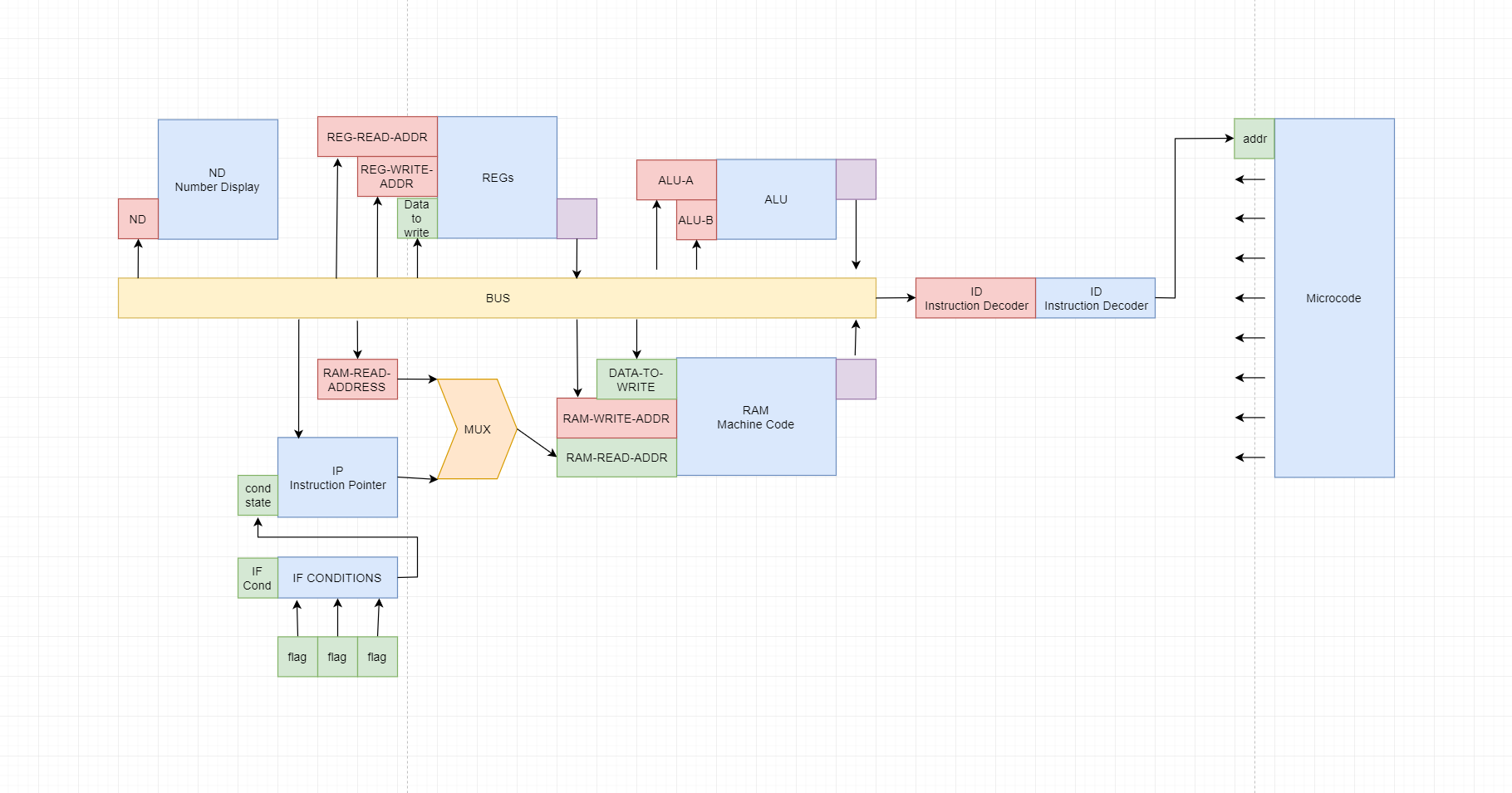
Blue: component
Red: register controlled by micro code which saves data from bus, and constantly outputs it into the component to it's right
Green: input label
Purple: resticts or allows data to flow from a component, to the central bus
Yellow: 8-Bit data bus
Orange: Multiplexer
ALU Performs arithmetic and bitwise operations on integer binary numbers
REGs General purpose registers which hold data for a CPU to preform computation on
ND 7-segment number display
ID Instruction Decoder given assembly instructions to be executed
IP Instruction Pointer which points to the instruction to be executed in memory
RAM Memory which holds program instructions and data
IF determins if a selected flag is true or false and notifies the Instruction Pointer
