Skip to content

Game Flow

satheesh .c edited this page Mar 5, 2020 · 7 revisions

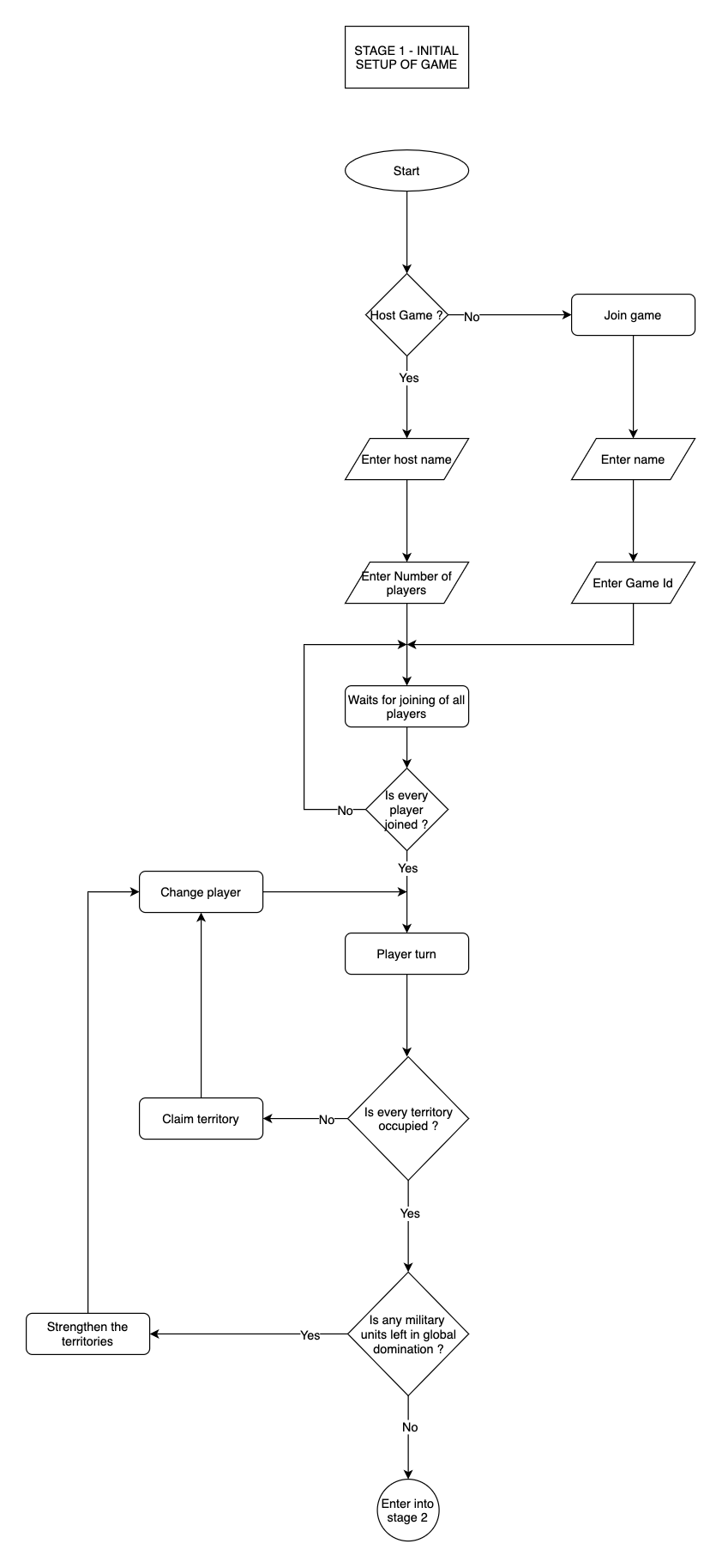
gameFlow-Stage1

GameFlow-Stage-2

BattleField

Clone this wiki locally