-
Notifications
You must be signed in to change notification settings - Fork 6
Home
Estefanía Santana edited this page Nov 14, 2022
·
13 revisions
Somos un grupo de estudiantes de la tecnicatura en Desarrollo Web de ISPC, actualmente cursando Programación Full Stack.
En esta oportunidad estuvimos desarrollando un sitio web con especialidad en Plataforma de Recibos de Sueldo.
El proyecto se encuentra aquí, es un tablero Kanban en donde estuvimos utilizando las issues (ver más) que creamos con sus respectivas tasks. Las tasks se encuentran dentro de las issues en este caso. Lo realizamos de esta manera para organizarnos mejor.
A continuación se encuentra el video demo de nuestro repositorio: link al video.
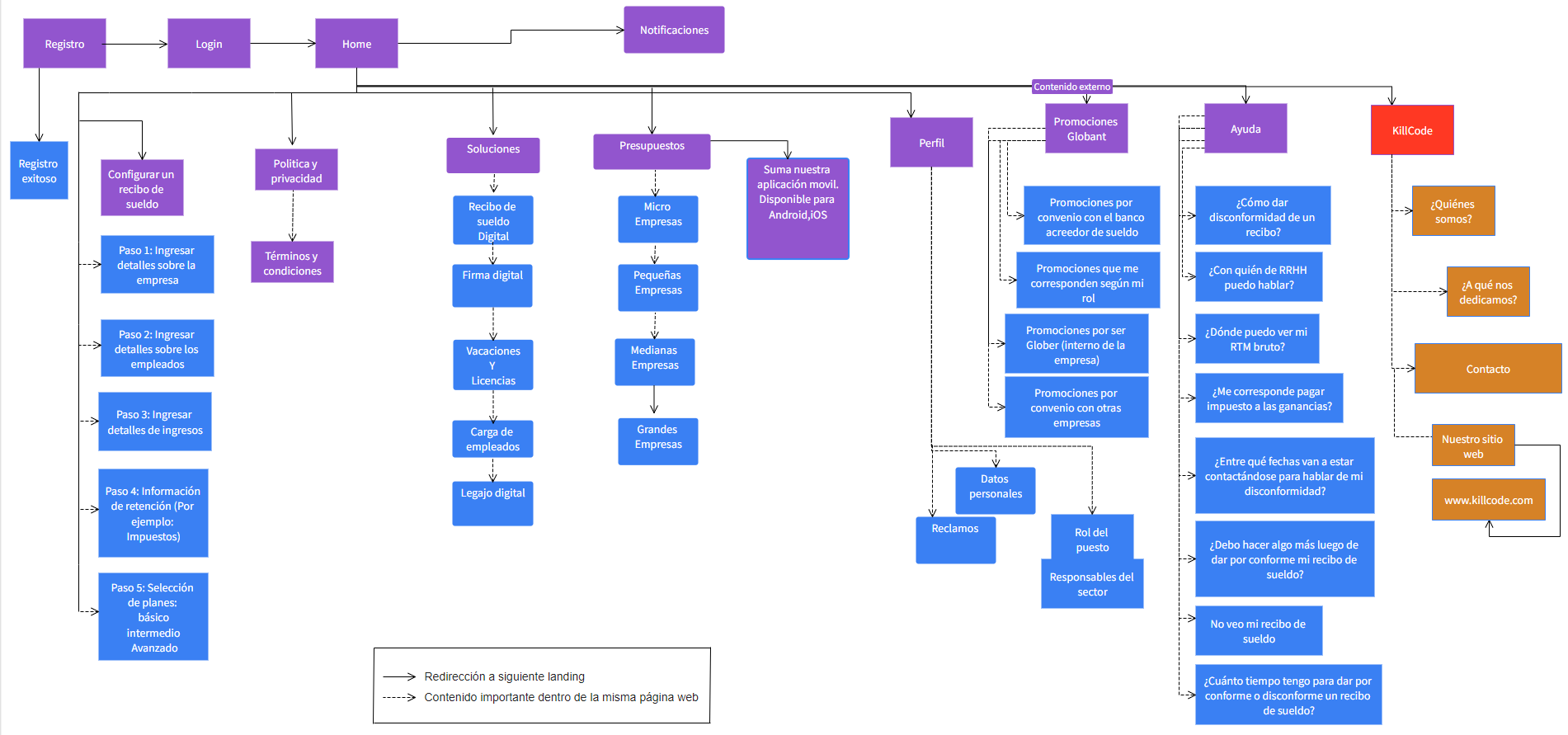
Estaremos documentando todos los diagramas que realizamos. Estos mismos diagramas se encuentran en el repositorio en la carpeta documentation.




