Face Recognition using pre-trained model built-on Arcface was implemented on Pytorch.
-
Updated
Jan 12, 2026 - Python
Face Recognition using pre-trained model built-on Arcface was implemented on Pytorch.
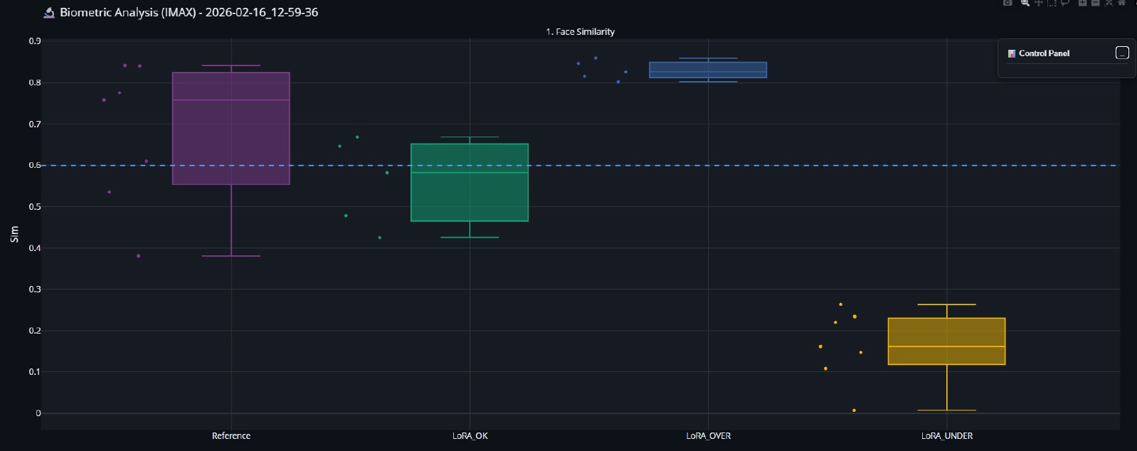
MirrorMetrics: How to evaluate Stable Diffusion LoRAs. A visual diagnostic tool to detect overfitting, check dataset quality, and fix training settings using InsightFace biometrics.
FaceXlib plus aims at providing ready-to-use face-related functions based on current SOTA or most popular open-source methods while be compatible with facexlib.
Add a description, image, and links to the insightface-pytorch topic page so that developers can more easily learn about it.
To associate your repository with the insightface-pytorch topic, visit your repo's landing page and select "manage topics."