Skip to content

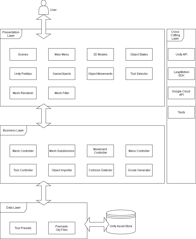
Overall Architecture

Dennis ZL Liu edited this page Apr 14, 2020 · 6 revisions

Layer Diagram

Clone this wiki locally