-
Notifications
You must be signed in to change notification settings - Fork 2
Home
FactoryMod is intended to fulfil four roles:
- Create a “Capital goods” dynamic within minecraft by providing a set of buildable, unmovable tech/production facilities
- Create a more balanced “consumer economy” by providing a tech tree with more inputs and outputs
- Balance the added difficulty of mining with natural reinforcement.
- Make the tech tree much more diverse and require cooperation and specialisation to efficiently utilise technology.
FactoryMod allows the creation of factories – buildings with a physical presence that produce certain goods. For most of the goods produced, a factory is the only way to produce that good. There is a “tech tree” of higher-level factories that can only be produced with goods from the lower level factories.
A useful side-effect of FactoryMod is that it removes XP grinding as a key component of the economy (mob grinding will still be useful, but not a key element for all high-tech items).
There are four categories of factories, each with their own tech trees.
Production Factories are the most specialised and diverse category of factory. These factories take a set of inputs and convert them to a set of outputs. These factories are the key to making tools, weapons and armour, including all enchanted items. They require fuel or power to operate. As players move higher on the tech tree the production factories become more and more specialised and expensive. All Weapons, armour and tools above stone require tech buildings.
Mining Factories dig down into the ground and scoop everything up into their chest. Mining factories require fuel or power to operate and can dig deeper into the ground depending on how high tech they are.
Power Factories provide power to the other types of factories, eliminating their need for fuel and speeding their operation. Power factories require fuel of their own. Higher tech power factories can provide power more efficiently and to more facilities.
Farming Factories help with the production and processing of food products. Their effectiveness can be increased if they are powered.
There are some general principles that guide the design of the factory buildings themselves:
Diversity – it is intended that climbing the tech tree for any type of production will require materials from different biomes, necessitating travel and trade.
Aesthetic – It is intended that each category of factory have it’s own aesthetic and that each type of building looks unique – however, considerable customisation of appearance is still possible.
Difficulty – Higher tech buildings must require production outputs from lower tech buildings – as such, the unique blocks created by lower tech buildings are required in higher tech buildings. More expensive building materials are also required as the tech level increases.
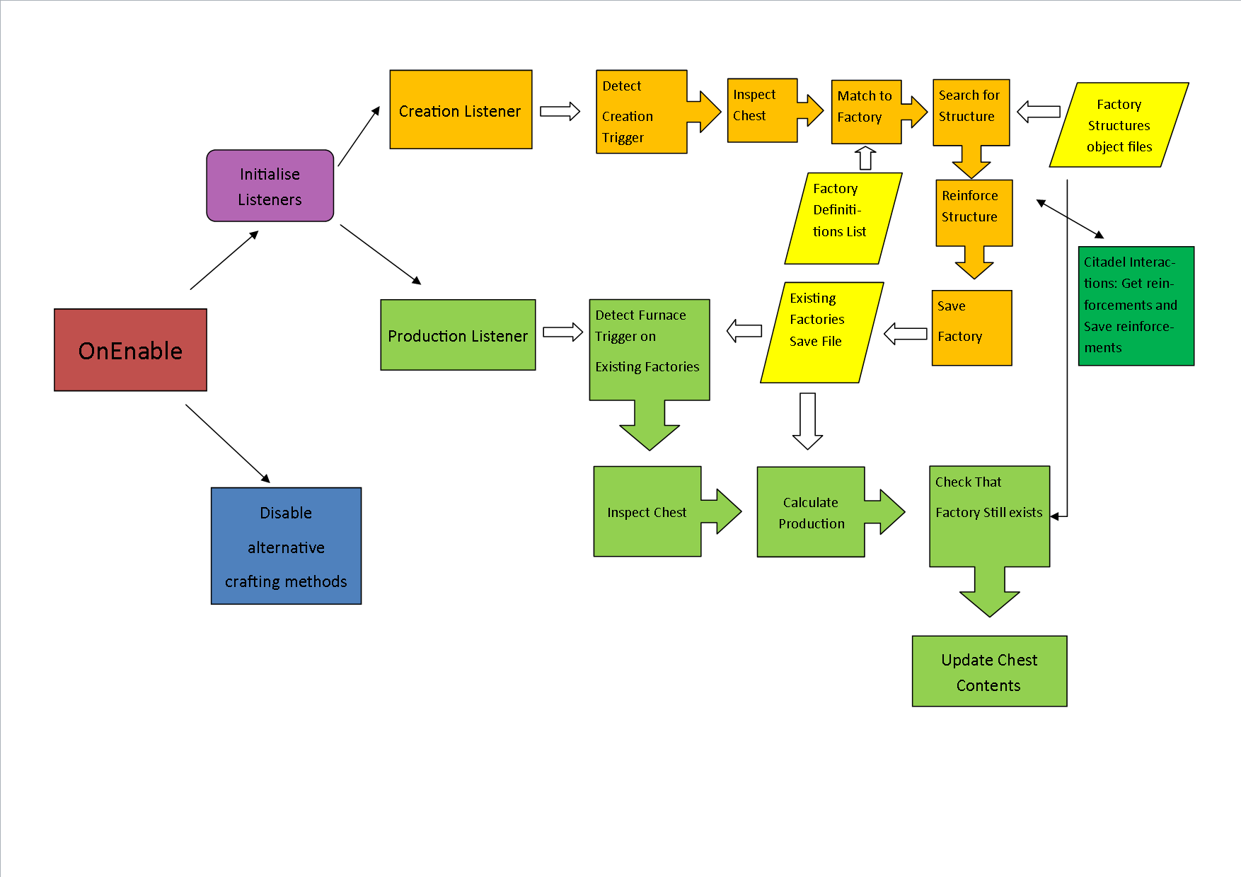
In-game Mechanic The placing of a Lapis control block next to a chest and furnace triggers the test for whether a factory is created.
The chest contents are then examined for the “extra cost” for the factory – these tell the mod which factory to search for and establish it’s orientation.
If an unreinforced factory shaped building with the correct blocks is detected, with a chest, furnace etc in the correct place, the factory is created at that place.
Upon creation, the factory structure is reinforced via citadel to a group no-one is on, and the chest is cleared.
Every production cycle, the factory structure is checked and the factory stops working if the structure is not there.
Each production cycle, the factory does it's work. This production cycle can be sped up via power supply and also via the presence of a villager.
Power supply is provided by some kind of pipe from a power building to the structure, or via some kind of battery item, or via some wireless mechanism. This is really a matter of what is practicable.
A villager can be attached to the factory. The villager greatly speeds the operation of especially higher tech level buildings but is very hungry! Different structures require different food for their villagers and higher tech ones require multiple types of food/combo foods.
Exultant does not like this chart one bit.
