Skip to content

Game Flow

rey-vthi edited this page Mar 2, 2020 · 9 revisions

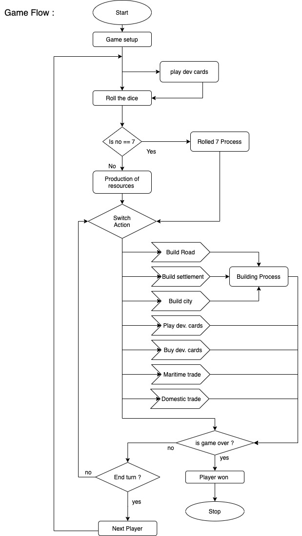
Game Flow

gameFlow

Game Setup

gameSetup

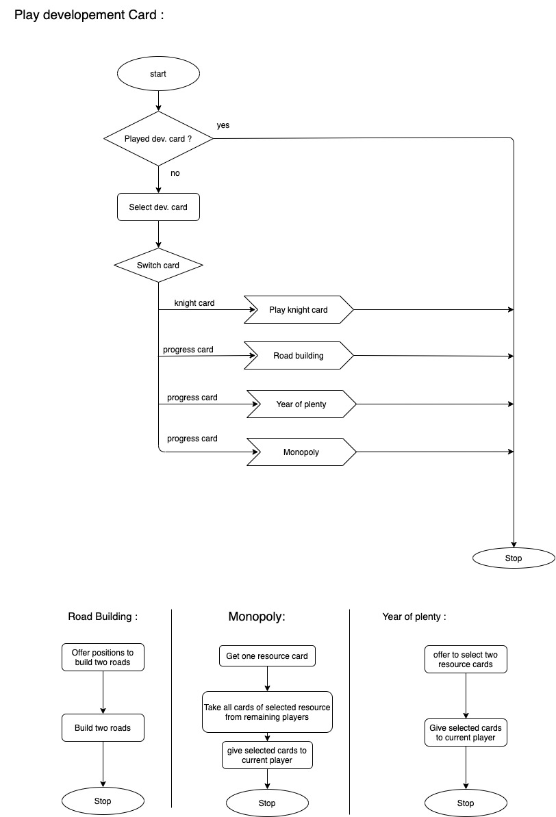
Play Dev. card

playdevCards

Rolled7 Process

rolled7

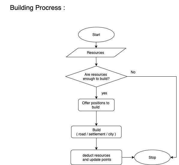
Building Process

buildingProcess

Maritime Trade

maritimeTrade

Domestic Trade

domesticTrade

Robbing Process

robbingProcess

Clone this wiki locally